Monroe County Commissioner, Danny Kolhage, has been tied into the bubba system for decades. He served as the Monroe County Clerk of Court for almost thirty years, he served on the Key West City Council, and he currently serves on the Board of County Commissioners.
As a county commissioner, he’s successfully driven the cost of the Cudjoe Regional project up by $43 million over the initial bid price, while attempting to position himself as financially responsible. He’s also succeeded in whipping up sentiment against all aspects of fairness for Key Largo and the Upper Keys.
Many citizens in the Lower Keys have been deluded into believing that any and all spending in the Upper Keys is “wasteful”. Therefore comparable service levels or any semblance of fairness is met with howls of protest. Making matters worse, representation on the Board of County Commissioners (BOCC) for the Key Largo area is basically non-existent, which has turned out to have some unintended consequences for other areas.
Fortunately, there does seem to be some improvement in the attitude of our neighbors in the Lower Keys. I think some folks are getting wise to what’s really going on. Maybe they prefer not to be a pawn in somebody else’s game. Maybe they realize they might not benefit at all from the millions being thrown at the Cudjoe Regional project. Playing neighbor against neighbor can often be a very useful distraction technique for an unscrupulous politician who might wish to divert tax money for his or her own purposes.
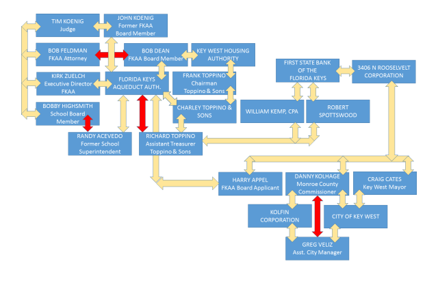
Anyhow, the recent hiring of Greg Veliz as the new Assistant City Manager of Key West opened my eyes to a few things. According to this story from 2007, Veliz worked for Kolfin Corporation at one time. This got me very curious. Kolfin is one of many short-lived businesses in which Mr. Kolhage has been an officer. He is also an officer in a not-for-profit corporation known as 3406 North Roosevelt Boulevard Corporation. Key West Mayor, Craig Cates is an officer as well. So is Harry Appel, one of the applicants to replace Melva Wagner on the Florida Keys Aqueduct Authority Board (FKAA).
Another interesting fact: 3406 North Roosevelt Boulevard (the physical space) is owned and occupied by the First State Bank of the Florida Keys. Two of Richard Toppino’s references are officers in First State Bank, Robert Spottswood and William O. Kemp.
Most of this inter-relatedness isn’t sketchy in and of itself. Heck, for all I know the non-profit might actually do some good for the community. I don’t know enough right now to say one way or the other. There’s very little information out there other than what’s on Sunbiz.org. Even so, it’s always good to know who’s who.
Here is an updated diagram. I plan to update the “Connecting the Dots” page as well. The red arrows indicate potential shadiness, such as a possible conflict of interest.

Stay tuned. I’m sure there will be more to come.
Pingback: Emergency Services – Who, Where and How Much? | The Real Poop